嘉南藥理大學115學年度日間部四技各系招生類別及名額一覽表.pdf(346KB)
四年制申請入學聯合招生
凡高中或高職普通類、綜合高中修習高中學程及高職藝術群科別之應屆畢業或已畢業或同等學力者學生,須先參加「大考中心學科能力測驗」,取得測驗成績單後,得利用「科技校院日間部四年制申請入學聯合招生」的管道進入嘉南藥理大學就讀。

四年制申請入學聯合招生(流程圖)
- 學科能力測驗報名(114年10月28日起至114年11月11日止);考試時間(115年1月17日起至115年1月19日止)
- 申請入學第一階段集體及個別繳費(115年3月19日起至115年3月24日24:00止)(跨行匯款限115年3月24日15:30前)
- 申請入學第一階段集體報名(115年3月19日起至115年3月24日17:00止);個別報名(115年3月19日起至115年3月25日17:00止)
- 申請入學第二階段複試報名(115年4月30日10:00起至115年5月6日21:00止);繳費截止時間(115年5月6日23:00止)
- 申請入學第二階段資料上傳(115年4月30日10:00起至115年5月6日21:00止)
- 面試時間(115年5月16日)
- 成績查詢(115年5月21日)
- 錄取生公告(115年5月25日)
- 報到時間(115年5月25日15:00起至115年6月1日12:00止)
四年制身心障礙學生升學大專校院甄試招生
凡具國內外公立或已立案之私立高級中學、高級職業學校以上之應屆畢業或已畢業學生或同等學力者,且須符合領有身心障礙證明(手冊)者,經各級主管機關特殊教育學生鑑定及就學輔導會鑑定為身心障礙者(臨界障礙者不符報考資格),其相關鑑定證明在報名截止日前仍為有效期,須先參加「身心障礙學生升學大專校院甄試」,取得測驗成績單後,填選志願,才得利用「四年制身心障礙學生升學大專校院甄試」的管道進入嘉南藥理大學就讀。

四年制身心障礙學生升專大專校院甄試招生(流程圖)
- 網路報名(114年11月25日09:00起至114年12月8日23:59止);考試時間(115年3月20日起至115年3月22日止)
- 成績寄發(114年4月25日由身心障礙甄試委員會寄發)
- 志願選填(115年5月28日09:00起至115年6月3日17:00止)
- 錄取生公告(115年6月11日)
- 報到時間(115年6月15日12:00起至115年6月22日17:00止)
四年制技藝技能優良學生甄審入學招生
凡高級中等學校畢(結)業生或具同等學力之學生,並符合114學年度科技校院四年制及專科學校二年制招收技藝技能優良學生甄審入學招生簡章所訂定之「適合甄審之技藝技能競賽優勝及技術士職種(類)」及「技藝技能優良甄審資格者」,得利用「科技校院四年制及專科學校二年制招收技藝技能優良學生甄審入學招生」的管道進入嘉南藥理大學就讀。

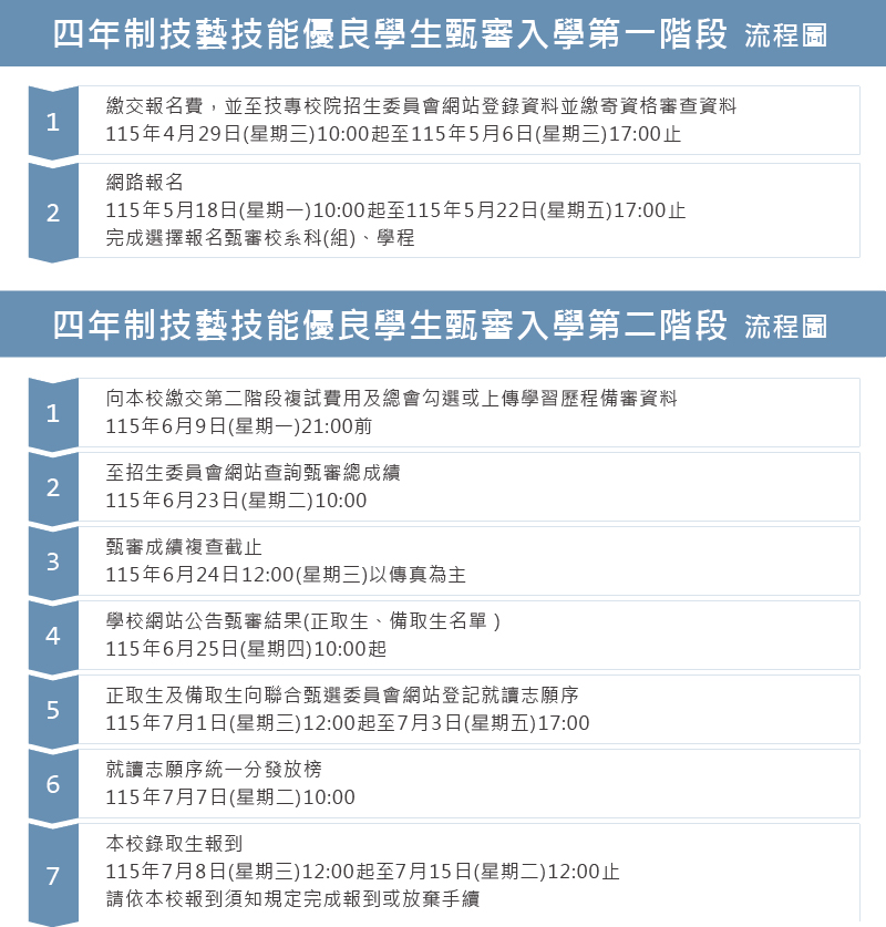
四年制招收技藝技能優良學生甄審入學招生(流程圖)
- 資格審查登錄及繳件(115年4月29日10:00至114年5月6日15:00止)
- 網路報名(115年5月18日10:00至115年5月22日17:00止)
- 繳費查詢系統
- 成績查詢(指定項目甄審總成績查詢開放日期:115年6月23日10:00)
- 錄取生公告(115年6月25日)
- 正、備取生向聯招委員會登記就讀志願序(115年7月1日12:00至7月3日17:00止)
- 放榜(115年7月7日10:00)
- 報到時間(115年7月8日12:00起至115年7月15日12:00止)
115學年度四技二專技優甄審入學招生簡章總則(聯合招生委員會提供).pdf(1.92MB)
四年制甄選入學招生
凡高職學校與高中附設職業類科,高級中學(含完全中學)跨選職業類科專門學程及經教育部合定辦理綜合高中課程學校應屆畢業或已畢業或同等學力者,須先參加「114學年度科技校院四年制及專科學校二年制統一入學測驗」,且取得測驗成績單(統一入學測驗成績有2科目(含)以上得0分之考生(缺考成績亦以0分計),不得參加本招生),得利用「科技校院四年制及專科學校二年制甄選入學招生」的管道進入嘉南藥理大學就讀。

四年制甄選入學招生(流程圖)
第一階段:依資格審查篩選
第二階段: 嘉南藥理大學複試
- 複試公告
- 複試登記系統(登記時間:115年6月05日10:00起至6月14日24:00止)【登記考生第二階段到校甄試梯次與是否須搭乘本校甄試接駁車】
- 嘉南藥理大學交通地圖
- 成績查詢(115年6月24日)
- 錄取生公告(115年6月26日)
- 正、備取生向聯招委員會登記就讀志願序(115年7月08日10:00起至115年7月10日17:00止)
- 放榜(115年7月14日10:00)
- 報到時間(115年7月16日10:00起至115年7月20日10:00止)
四年制聯合登記分發入學招生
凡符合科技校院四年制及專科學校二年制日間部聯合登記分發簡章所定之資格學生,並已參加「115學年度四技二專統一入學測驗」,取得測驗成績,且測驗總分數不得為0分(含因違反統一入學測驗試場規則應扣減分數後合計為0分)者,得利用「科技校院四年制及專科學校二年制日間部聯合登記分發入學招生」的管道進入嘉南藥理大學就讀。

四年制聯合登記分發入學招生(流程圖)
- 報名網址:https://www.jctv.ntut.edu.tw/union42/
- 集體資格審登錄:115年5月4日10:00起至115年5月8日17:00止
- 個別登記資格:115年5月14日10:00起至115年6月3日17:00止
- 集體繳費時間:115年7月14日10:00起至115年7月16日17:00止
- 個別繳費時間:115年7月17日10:00起至115年7月22日24:00止(便利商店繳費時間請參閱招生簡章)
- 登記志願(115年7月28日10:00至115年7月31日17:00止)
- 四年制及專科學校二年制日間部聯合登記分發放榜:115年8月6日(星期四)10:00
四年制重點運動項目績優學生單獨招生
凡公立或已立案之私立高中、高職應屆畢業或已畢業或同等學力者,且符合教育部「中等以上學校運動成績優良學生升學輔導辦法」之甄審、甄試資格者或曾代表國家參加國際層級之運動競賽,並持有證明者或曾參加全國運動會、全民運動會、全國中等學校運動會、全國原住民運動會、全國身心障礙運動會、教育部體育署核定之運動聯賽、全國單項運動協會舉辦之全國性單項運動錦標賽,並持有證明文件者或曾任高中職學校運動代表隊一年以上,且曾參加縣市級以上運動競賽,並持有證明、參賽紀錄者或高級中等學校體育班畢業生,並持有證明者,得利用「嘉南藥理大學四年制重點運動項目績優學生單獨招生」的管道進入嘉南藥理大學就讀。

四年制重點運動項目績優學生單獨招生(流程圖)
四年制繁星計畫聯合推薦甄選入學招生
凡高級職業學校應屆畢業生,包括公私立技術型高中、普通型高中附設職業類科及經教育部核定辦理綜合高中學程之學校,不含普通科應屆畢業生,截至畢業前一學期已修畢專門學程科目25學分以上者,得參加本推薦甄選入學招生的管道進入嘉南藥理大學就讀。

四年制科技校院繁星計畫聯合推薦甄選入學(流程圖)
- 網路報名(115年3月11日10:00起至115年3月18日17:00止)
- 成績查詢(115年4月7日10:00起)
- 登記就讀志願序(115年4月24日10:00起至115年4月28日17:00止)
- 錄取生公告(115年5月5日10:00起)
115學年度四年制繁星計畫聯合推薦甄選入學重要日程表.pdf(161KB)
四年制日間部單獨招生
凡高級中等學校專業群科應屆或非應屆畢業生、高級中等學校綜合高中專門學程應屆或非應屆畢業生、高級中等學校普通科應屆或非應屆畢業生、其他符合報考四技二專同等學力資格之考生,得參加本入學招生的管道進入嘉南藥理大學就讀。【注意:應屆普通高中畢(肄)業生、應屆綜合高中(學術學程)畢(肄)業生可報名本校各系;惟藥學系需畢業一年後始得報考。】

四年制日間部單獨招生入學(流程圖)
- 網路報名(114年8月7日中午12時起至114年8月11日中午12時止) ※一律採用網路報名及上傳審查資料※
- 嘉南藥理大學交通地圖
- 藥學系筆試(114年8月16日)
- 成績查詢(114年8月20日中午12:00)
- 錄取生公告(114年8月22日中午12:00)
- 報到時間(114年8月22日15:00起至114年8月26日12:00止)